Contoh soal kartu soal hal 3. Pesawat tersebut memiliki luas penampang sayap sebesar 70 m 2jika kecepatan aliran udara di bawah sayap adalah 250 ms dan massa jenis udara luar adalah 10 kgm 3 tentukan kecepatan aliran udara di bagian atas sayap pesawat.
Cara Mudah Menentukan Gaya Angkat Pesawat Terbang Fisika Sma
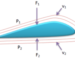
Contoh soal gaya angkat pesawat terbang. Dengan demikian juga semakin besar ukuran sayap a semakin besar. Disini akan dibahas lebih mendalam tentang gaya angkat pesawat dan venturimeter. Jika telah berada pada ketingian tertentu dan pilot ingin mempertahankan ketingianya melayang di udara maka kelajuan pesawat harus diatur sedemikian rupa sehingga gaya angkat sama dengan gaya berat pesawat f 1 f 2 mg. Ditunjukan melaui gambar berikut f 1 f 2 ½ ρa v 2 2 v 1 2 keterangan. A 80 m 2. 10 gaya angkat yang terjadi pada sebuah pesawat diketahui sebesar 1100 kn.
Contoh kartu soal kisi soal hal 2. Jadi apakah suatu pesawat dapat terbang atau tidak bergantung pada berat pesawat kelajuan pesawat ukuran sayapnya. Diposting oleh fisikasiswa di minggu oktober 08 2017. Akibatnya tekanan bagian atas lebih kecil dibandingkan tekanan bagian bawah. Jika kecepatan aliran udara di bawah sayap adalah 250 ms dan massa jenis udara luar adalah 10 kgm 3 tentukan kecepatan aliran udara di bagian atas sayap pesawat. Supaya pesawat dapat terangkat gaya angkat harus lebih besar daripada berat pesawat f 1 f 2 mg.
Pesawat terbang dapat terangkat ke udara karena kecepatan udara pada sayap bagian atas lebih besar dibandingkan dengan kecepatan udara pada sayap bagian bawah. Gaya angkat pesawat pada kali ini disajikan analisis gambar dalam menentukan kecepatan aliran udara yang mempengaruhi pesawat terbang. Semakin besar kecepatan pesawat semakin besar kecepatan udara dan ini berarti v 2 2 v 1 2 bertambah besar sehingga gaya angkat f 1 f 2 semakin besar. A 80 m 2. Pesawat tersebut memiliki luas penampang sayap sebesar 80 m 2. Mencakup debit persamaan kontinuitas hukum bernoulli dan toricelli dan gaya angkat pada sayap pesawat.
Pesawat terbang dapat terangkap ke atas jika gaya angkap lebih besar daripada berat pesawat. F gaya angkat pesawat n contoh soal pembahasan contoh soal dan pembahasan tentang fluida dinamis materi fisika kelas 2 sma. 10 gaya angkat yang terjadi pada sebuah pesawat diketahui sebesar 1100 kn. Jika kecepatan aliran udara di bawah sayap adalah 250 ms dan massa jenis udara luar adalah 10 kgm 3 tentukan kecepatan aliran udara di bagian atas sayap pesawat. Pesawat tersebut memiliki luas penampang sayap sebesar 80 m 2. Soal 1 gaya angkat yang terjadi pada sebuah pesawat diketahui sebesar 9625 kn.
Jadi apakah suatu pesawat dapat terbang atau tidak bergantung pada berat pesawat kelajuan pesawat ukuran sayapnya. Simak baik baik ya pembahasannya. Gaya angkat pesawat terbang bukan karena mesin. Ini adalah kelanjutan dari contoh soal dan pembahasan fluida dinamis sebelumnya. Semakin besar kecepatan pesawat semakin besar kecepatan udara dan ini berarti v 2 2 v 1 2 bertambah besar sehingga gaya angkat f.















