Single line diagram diagram satu garis dikenal juga sebagai diagram lokasi. Contoh single line diagram single line diagram merupakan ringkasan dari gambar listrik 3 fasa.
                        Solved 6 The Cu Zn System Is The Basis For Brass Alloys
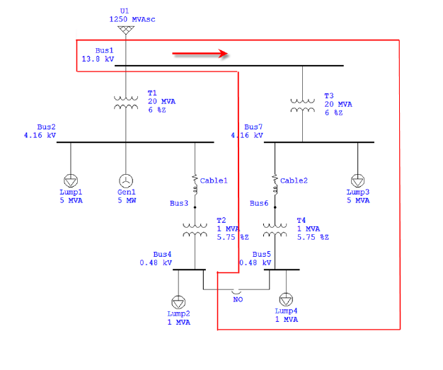
Contoh single line diagram. A single line can show all or part of a system. Pada diagram ini menjelaskan lokasi dari komponen listrik yang akan diinstalasi dihubungkan dengan satu garis yang bisa juga direpresentasikan sebagai sebuah pipa instalasi yang didalamnya terdapat beberapa kabel instalasi dengan jumlah yang berbeda beda sesuai dengan situasi dan kondisi instalasi yang diperlukan. Saluran transmisi tersebut menyalurkan tenaga listrik dari pusat pusat listrik ke pusat pusat beban yang akan membentuk suatu jaringan interkoneksi yang rumit. Gambar diatas menggunakan standar simbol iec. Silahkan liat gambar dibawah anggap saja ada sebuah circuit breaker cb 3 pole dilalui oleh sebuah listrik 3 fasa r s dan t. Diagram satu garis one line diagram sering juga disebut dengan single line diagramsaluran transmisi khususnya transmisi listrik arus bolak balik ac pada umumnya adalah saluran transmisi tiga fase.
Dalam menganalisa sistem tenaga listrik suatu diagram saluran tunggal atau single line diagram merupakan notasi yang disederhanakan untuk sebuah sistem tenaga listrik tiga fasa. Dan gambar single line ini biasanya di peruntukkan sebagai kelengkapan suatu perusahaan pabrik dimana sebagai acuan dena atau letak dari material ataupun komponen tenaga listrik sebagai sumber suplay ke jaringan perusahaan pabrik tersebut sebagai pelanggan pln dan. Instalasi listrik rumah dengan memahami wiring diagram. Single line diagram gardu induk adalah bagan kutub tunggal yang menjelaskan sistem kelistrikan pada gardu induk secara sederhana sehingga memudahkan mengetahui kondisi dan fungsi dari setiap bagian peralatan instalasi yang terpasang untuk operasi. Nah diatas contoh gambar single line diagram dimana ada power grid 180 mv lalu masuk ke trafo step up 275 mva lalu busbar dan distribusi ke masing masing load. Sebagai ganti dari representasi saluran tiga fasa yang terpisah digunakanlah sebuah konduktor.
Apa itu busbar dan cara menentukan ukuran busbar. Perlu anda ketahui ada dua standar simbol yang berbeda yaitu iec dan ansi. G ambar single line diagram umumnya digunakan sebagai gambaran dena atau bentuk dari lokasi tetapi dalam bentuk satu garis. Single line diagram sld we usually depict the electrical distribution system by a graphic representation called a single line diagram sld. It is very versatile and comprehensive because it can depict very simple dc circuits or a very complicated three phase system. Anda bisa memasang instalasi listrik rumah sendiri dengan mudah seperti instalasi saklar stop kontak lampu dan sebagainya jika sudah belajar dan mampu memahami single line diagram diagram satu garis diagram lokasi dan wiring diagram diagram pengawatan sehingga instalasi yang dilakukan benar tepat dan ekonomis.
Single line drawing atau yang disebut orang sebagai one line diagram adalah sebuah gambar teknis elektrikal yang menjajikan hubungan sistem baik tiga fasa atau satu fasa dari sumber sumber listrik misal generator trafo bus bar breaker dan peralatan peralatan listrik yang lain seperti beban motor yang digambarkan dengan satu garis yang menghubungkan satu sama lain.













