Berikut ini merupakan tabel 1 hasil analisis. Kaoru ishikawa seorang ahli pengendalian kualitas dari jepang sebagai satu dari tujuh alat kualitas dasar 7 basic quality tools.
Pengertian Diagram Pareto Dan Cara Membuatnya Ipqi
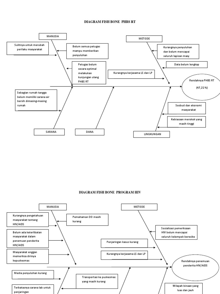
Contoh kasus fishbone diagram. Next slide di bawah ini. Ini adalah diagram dengan garis tengah seperti tulang punggung ikan dengan masing masing penyebab ditulis pada garis memancar dari garis tengah. Fishbone diagram diagram tulang ikan karena bentuknya seperti tulang ikan sering juga disebut cause and effect diagram atau ishikawa diagram diperkenalkan oleh dr. Fishbone diagram di bawah ini. Berikut ini diberikan format dasar dari diagram fishbone yang sekiranya dapat memberikan inspirasi dalam penerapan dan pengembangan lebih jauh yang disesuaikan situasi dan kondisi yang ada. By ulia kumalasari posted on december 18 2019 december 18 2019.
Pengertian cause and effect diagram fishbone diagram cara membuatnya fishbone diagram atau cause and effect diagram merupakan salah satu alat tools dari qc 7 tools yang dipergunakan untuk meng identifikasikan dan menunjukkan hubungan antara sebab dan akibat agar dapat menemukan akar penyebab dari suatu permasalahan. Jurnalis warga by babangwi sabtu 08 agustus 2015 diagram fishbone. Langkah langkah pembuatan fishbone diagram pembuatan fishbone diagram kemungkinan akan menghabiskan waktu sekitar 30 60 menit dengan peserta terdiri dari orang orang yang kira kira mengertipaham tentang masalah yang terjadi dan tunjuklah satu orang pencatat untuk mengisi fishbone diagram. Diartikel sebelumnya kita sudah membahas mengenai istilah definisi dan hubungan atara crm dan data mining. Bentuk paling umum dari sebab dan akibat diagram adalah fishbone. Hal ini membuat diagram sebab akibat menjadi salah satu tool yang efektif dalam mengidentifikasi akar penyebab masalah.
Contoh bentuk dasar diagram fishbone ada banyak bentuk dasar diagram fishbone yang dapat diadikan acuan. Mengenal diagram sebab akibat fishbone dan contoh kasus nya. Fishbone diagram tahap tindakan dan perbaikan lebih mudah dilakukan setelah masalah diidentifikasi dan akar penyebab masalahnya sudah diketahui yaitu. Fishbone diagram dipergunakan untuk menunjukkan faktor faktor penyebab. Untuk mengetahui lebih jelasnya lagi mengenai fishbone diagram atau diagram tulang ikan yuk kita simak penjelasannya dibawah ini. Pengertian konsep manfaat dan contoh diagramnya selamat pagi para sobat kali ini saya akan membagikan sebuah artikel menarik yang mudah mudahan bisa membantu sobat semua didalam menyelesaikan masalah yang berkaitan dengan pekerjaan.
Contoh fishbone diagram gambar 4 diagram sebab akibat. Contoh kasus fishbone diagram. Fishbone diagram digunakan ketika kita ingin mengidentifikasi kemungkinan penyebab masalah dan. Fishbone diagram tahap tindakan dan perbaikan lebih mudah dilakukan setelah masalah diidentifikasi dan akar penyebab masalahnya sudah diketahui yaitu dengan cara menggunakan diagram tulang ikan.
















