Pemodelan proses bisnis pengertian manfaat tujuan diagram jenis profil analisa. Proses bisnis merupakan sekumpulan perkerjaan atau kativitas yang terstruktur dan saling berkaitan untuk menyelesaikan suatu masalah atau untuk menghasilkan produk ataupun layanan.
Proses Bisnis Penjualan Pt Proweb Indonesia
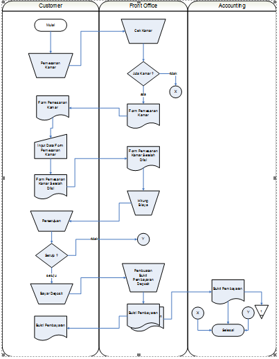
Contoh diagram proses bisnis. Dfd document flow diagram adalah suatu diagram yang menggunakan notasi notasi untuk menggambarkan arus dari data sistem yang penggunaannya sangat membantu untuk memahami sistem secara logika tersruktur dan jelas. Dalam sebuah proses bisnis harus mempunyai 1 tujuan yang jelas 2 adanya masukan 3 adanya keluaran 4 menggunakan resource 5 mempunyai sejumlah kegiatan yang dalam beberapa tahapan 6 dapat mempengaruhi lebih dari satu unit dalam oraganisasi. Melalui artikel ini diharapkan mampu memberikan contoh nyata penerapan teknologi informasi dalam proses bisnis. Pemodelan proses bisnis terutama digunakan untuk memetakan alur kerja sehingga anda dapat memahami menganalisa dan membuat perubahan positif pada alur kerja atau proses tersebut. Namun untuk membuat diagram tersebut harus dibantu dengan tahapan tahapan yang berupa analisa dan desain. Dengan narasi workflowalur kerja proses dengan grafik atau diagram misal.
Proses bisnis adalah sekumpulan kegiatan atau aktifitas yang dirancang untuk menghasilkan suatu keluaran tertentu bagi pelanggan tertentu. Mari kita mulai dengan teknik terbaru. Pengertian proses bisnis analisis tahapan karakteristik tipe contoh para ahli. Bisnis proses adalah suatu kumpulan pekerjaan yang saling terkait untuk menyelesaikan suatu masalah tertentu. Proses bisnis adalah sistem yang digunakan perusahaan untuk mencapai tujuannya. Penggunaan diagram membantu anda untuk memvisualisasikan proses ini dan membuat keputusan yang lebih baik.
Proses ini juga dapat diartikan sebagai langkah langkah yang dilakukan untuk menghasilkan nilai bagi pelanggan. Misalnya memberikan diagram yang di dalamnya berisi proses bisnis yang akan dilaksanakan. Karena hal tersebut dapat membantu kita dalam menyusun diagram proses bisnis. Model real resource events agent and locations kejadian kejadian proses bisnis business process events suatu proses bisnis merupakan serangkaian aktivitas yang bertujuan untuk mencapai tujuan organisasi. Pengertian analisa proses bisnis dan contoh proses bisnis artikel ini akan membahas tentang sebuah proses bisnis dan menjelaskan dasar dasar proses bisnis dan mampu membedakan area bisnis. Suatu proses bisnis dapat terdiri dari beberapa aktivitas.
Dalam proses bisnis terdapat 2 cara menggambarkan sebuah bisnis proses diantaranya adalah document flow diagram dfd dan system flow diagram. Cara menganalisis proses bisnis. Pemodelan proses bisnis adalah lintas fungsional biasanya penggabungan pekerjaan dan dokumentasi lebih dari satu departemen dalam sebuah organisasi. Notasi proses bisnis pemodelan bpmn sederhananya bpmn adalah. Suatu proses bisnis dapat dipecah menjadi beberapa subproses yang masing masing memiliki atribut sendiri tapi juga berkontribusi untuk mencapai tujuan dari superprosesnya. Diagram tersebut membantu pihak yang akan mengadakan kerjasama.
















